|
隨著經濟社會的高速發展,我們對房地產估價需求的多樣化及房地產估價業務的深化和拓展,舊版《房地產估價規范》(以下簡稱“規范”)已不適合當前的需求,進而有了新版“規范”的產生。
我們知道新版“規范”在現今社會產生的原因,那么,新舊版“規范”究竟有什么差異呢?經對比兩版“規范”相關內容,匯總有以下差異。
第一:從總體上來說,調整了章節劃分,更加全面了細化、完善各章節的內容。
第二:刪除了舊版“規范”的第二單術語,單獨發布《房地產估價基本術語標準》(GB/T50899-2013),對術語進行更加全面的解析。
第三:刪除了舊版“規范”的附錄A估價報告的規范格式。
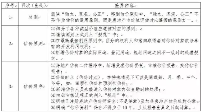
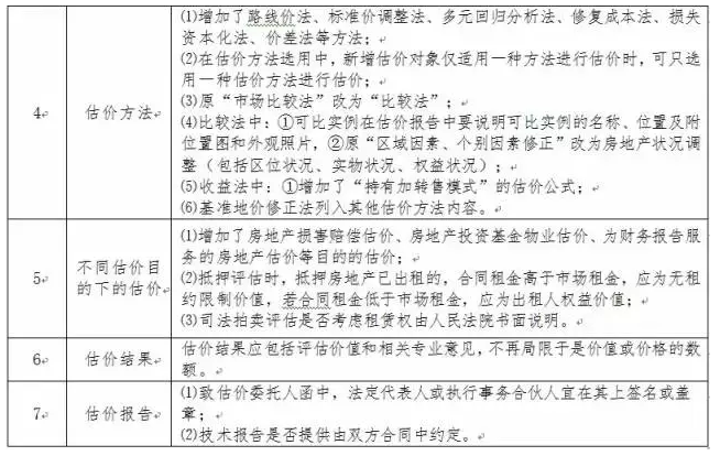
第四:根據新舊版的“目次”,進行歸納、整理各章節的部分差異如下表:


新版“規范”將于2015年12月1日起實施,它的制定對于估價行業來說,是一次全新改革,對估價行業起著重要的作用。所以,作為估價人員,以新版《房地產估價規范》為指引,要認真學習新版“規范”的內容,在報告中達到精通運用。以上是本人理解的部分差異,僅供各位讀者參考。 |